Print deze werkafspraak

Prikaccidenten

Inleiding

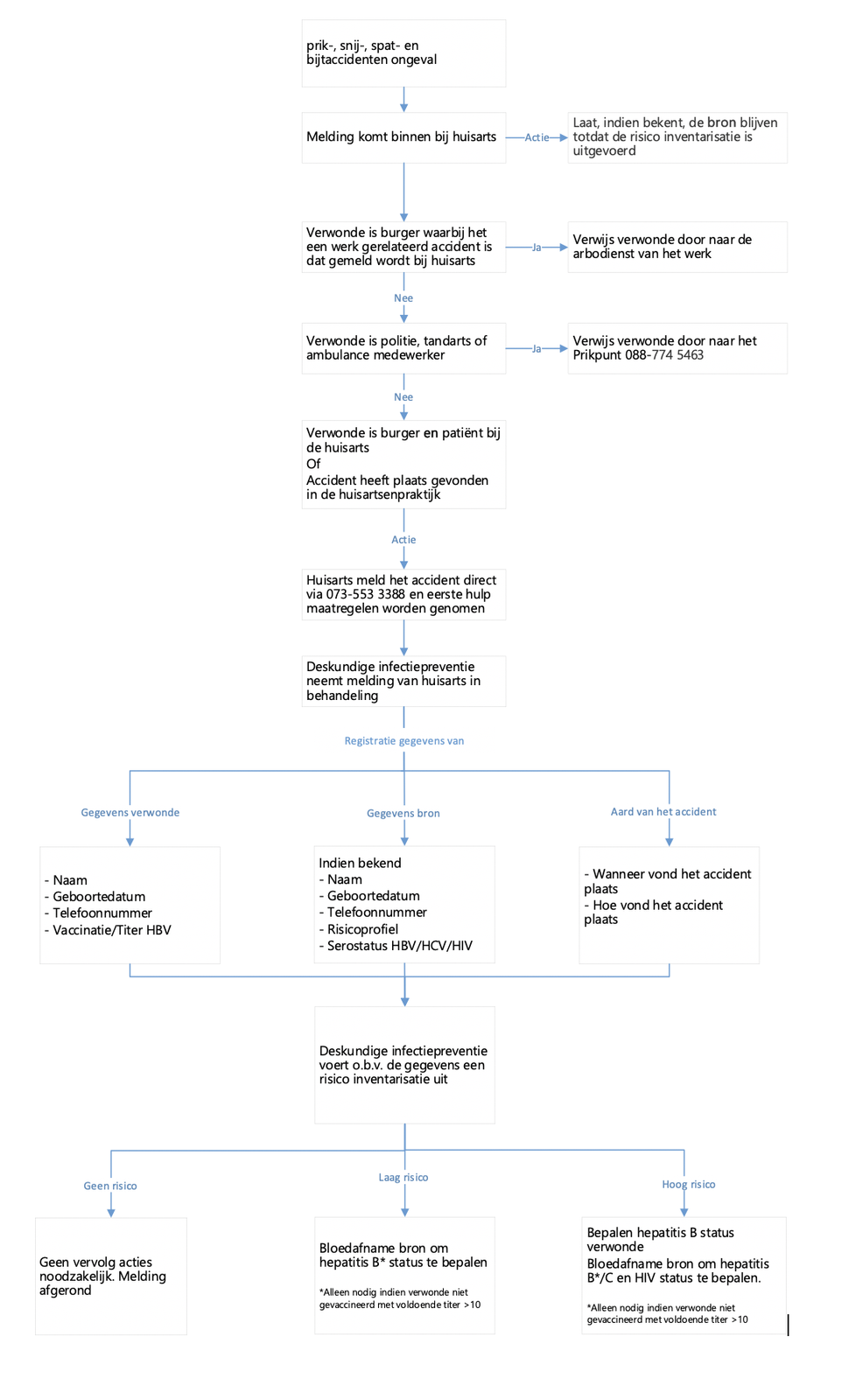
Prikaccidenten is een verzamelnaam voor prik-, snij-, spat- en bijtaccidenten. Bij een prik- of snijaccident komt bloed (of een andere lichaamsvloeistof) van de ene persoon (de bron) via een scherp voorwerp, bijvoorbeeld een injectienaald, vaccinatienaald of scalpel, in het lichaam van een ander persoon (de verwonde). Bij een spataccident betreft het bloed (of een andere lichaamsvloeistof) dat op slijmvliezen of niet-intacte huid terechtkomt. Bij een bijtaccident komt bloed van de gebeten verwonde op mondslijmvlies van de bijter (de bron) of speeksel (al dan niet vermengd met bloed van de bijter) in de open bijtwond van de bron. Via prik-, bijt-, snij- en spataccidenten kunnen bloed overdraagbare virussen hepatitis B-virus (HBV), hepatitis C-virus (HCV) en humaan immunodeficiëntievirus (hiv) worden overgedragen.

Verantwoordelijkheden

  • Huisarts – meld prik-, snij-, spat- en bijtaccidenten aan betreffende instantie. Ondersteunt mogelijk bij bloedafname en/of geven profylactisch beleid
  • Deskundige infectiepreventie – neemt melding van huisarts aan en coördineert het accident
  • Arts-microbioloog – bepaalt indien nodig het profylactisch beleid verwonde

Belangrijke telefoonnummers

  • Melden prikaccident regulier: (073) 553 33 88
  • Melden prikaccident politie, tandartsen en ambulance personeel: (088) 774 54 63

Onmiddellijke actie

Laat na het accident de prik-, snij- of bijtwond goed doorbloeden (niet stelpen) en laat de blootgestelde de wond met lauwwarm water uitspoelen, bij voorkeur onder een stromende kraan. Vervolgens moet de wond zo spoedig mogelijk gedesinfecteerd worden met een huiddesinfectans: 70% alcohol of 70% isopropanol of een (povidon)jodiumoplossing. Bij spataccidenten op de huid of slijmvliezen (oog of mond) wordt het oppervlak direct en grondig gespoeld met fysiologisch zout of eventueel water.

Melden prikaccident

Prikaccidenten volgens tabel 1 dienen direct gemeld te worden aan de Deskundige infectiepreventie via 073-553 3388. Dit telefoonnummer is 24 uur per dag, 7 dagen per week bereikbaar. Laat, indien bekend, de bron blijven totdat de risico inventarisatie is uitgevoerd. Mogelijk moet bij de bron of verwonde bloedonderzoek uitgevoerd worden. Zodra de melding is gemaakt neemt de deskundige infectiepreventie de melding over van de huisarts.

 

Tabel 1: Melden prikaccident

Melding via        Setting accident Afhandeling/verwijzing

Huisarts

(adherentiegebied lab MMB)

Accident in HA praktijk

of

Burgeraccident dat gemeld wordt bij HA

Hygiëne en infectiepreventie neemt aan en handelt af

Huisarts

(adherentiegebied lab MMB)

Burger waarbij het een werk gerelateerd accident is dat gemeld wordt bij HA

Wordt indien mogelijk verwezen naar arbodienst van het werk i.v.m. mogelijk contract andere instelling (bv prikpunt)*. Zo niet handelt H&I het prikaccident af


Let op: politie, tandartsen en ambulancepersoneel worden te allen tijde naar Prikpunt (vaccinatiezorg) verwezen. Het Prikpunt is 24 uur per dag, 7 dagen per week bereikbaar via (088) 774 54 63.

Risico inventarisatie

De deskundige infectiepreventie neemt telefonisch met de verwonde de risico inventarisatie af. De volgende gegevens zijn nodig:

Verwonde:     

  • Naam, geboortedatum en telefoon nr.
  • HBV vaccinatie status en titer

Bron:              

  • Naam en telefoonnummer
  • Risicoprofiel (de kans dat de bron een BOA heeft)
  • Indien bekend: serostatus

Aard van het accident:

  • Wanneer vond het accident plaats?
  • Hoe vond het accident plaats (bloed, of slijmvliesontact, via een voorwerp, wederzijds, wond spoelen en/of desinfectie, etc.)
  • Eerste hulp maatregelen zoals doorspoelen/bloeden/desinfectie wond

Bloedonderzoek

Indien bloedonderzoek noodzakelijk is, wordt bij de bron bloed afgenomen. Is de bron niet bekend, wordt bij de verwonde een nulserum afgenomen en indien noodzakelijk een profylactische behandeling gestart voor bloed overdraagbare aandoeningen (BOA).

Bloedafname

Bloed kan op verschillende locaties afgenomen worden. Dit kan bij de huisarts, bij uitzondering aan huis door het Diagnostisch Centrum (trombosedienst) of via de spoed eisende hulp van het Jeroen Bosch Ziekenhuis of ziekenhuis Bernhoven. De locatie is afhankelijk van de woonplaats van de bron/verwonde. Bij voorkeur wordt het bloed bij een van de 2 ziekenhuizen afgenomen zodat het bloed sneller naar het laboratorium kan voor onderzoek.

Profylactische behandeling

Welke profylactische behandeling gegeven wordt, wordt overlegd door de Deskundige infectiepreventie met de arts-microbioloog. De behandeling verschilt per individu en de aard van het accident. De arts-microbioloog is eind verantwoordelijk voor het bepalen van de profylactische behandeling.

Stroomschema

Laatste versie

Mei 2022

Contacpersonen

Anne van Piggelen, deskundige Dienst Hygiëne en Infectiepreventie, a.v.piggelen@jbz.nl